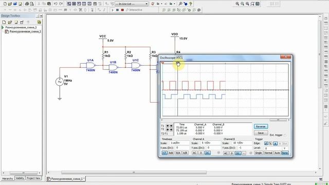
Преобразование уровня логических сигналов из ТТЛ в КМОП в Multisim 14.1
Ссылка на описание к лабораторной работе: https://disk.yandex.ru/i/JUyUh8Tj0IyxLw
Технический круглый стол, проводит Владимир Михайлович Богаткин, UR5MD на 3700 - 3713 кгц, 13 сентября 2020 г Прием ведется в 44°39'19.1"N 40°44'02.8"...
Turbo function: Turning it on will make your AC blow strong cooling air at super high fan speed to let you escape this summer heat instantly. In Gree In...
Description
Hello , Friends Wellcome To Refrigeration full Solutions.....
Samsung Inverter Refrigerator Pcb All Led Blinking Error Codes (1/2/3/5/6/...