Если Вам понравилось, не забывайте ставить лайки, друзья!
Подписывайтесь - новые видео каждый день! (ну почти...)
✅ Донат ► https://www.donationalerts...
Переходи в телеграм канал ZARABOTOQ - https://t.me/+mrZhciGXZyozNGFi
Искусство, как известно стоит дорого. По крайней мере то, которое рассчитано на бог...
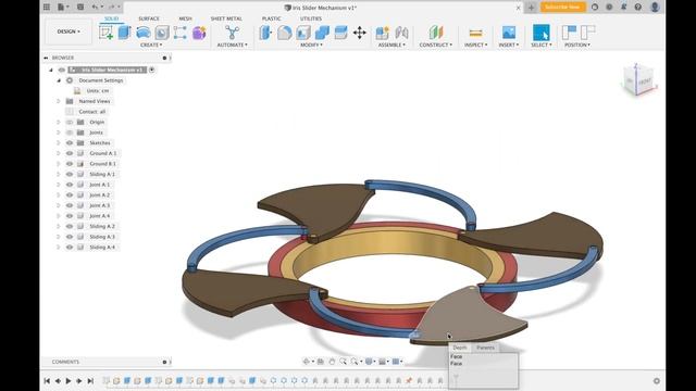
Iris Slider Mechanism modeled on Fusion 360. The system consists of two base components with one being grounded. Also connected are the four slider (lea...
Доброго времени суток дорогие друзья! В новом ролике я расскажу вам о том, почему FAW мне понравился больше всех и как нужно правильно выбирать китайск...
• Подпиливает ноготь ровно, словно подрезая его, собирая все слои ногтя в один и создаёт идеально гладкий, блестящий, как стекло срез, без неровностей и...
Just for fun! We flew our space shuttle museum to a new location recently and of course -- we filmed it!
Check back for more videos in our A4 / V2 Rock...
Прошла неделя после первого выпуска, а это значит, что пора снова что-то приготовить! На этот раз в меню шашлык по рецепту 1488-го года, придуманный Фри...
I'm not sure if puffy paint is safe for skin or not, so I highly recommend testing it out on the inside of your arm before you glue it to your face. I w...
Всем привет, с вами Ирина Осипова!
В этом видео я расскажу о правилах ударений в испанском языке. Этот урок будет уроком испанского языка для начинающих...
Краткая Рекомендация Отзыв на ремонт Ванной по ул. Юных Ленинцев
http://www.myhealthybath.com/servis-remont-vannih/otzyvy-remont-vannih-komnat/otzyv-rem...
Oi galera, espero que tenham gostado. Até a próxima!
Rede social:
Instagram | https://www.instagram.com/andrerdrigs
Entre em contato comigo:
E-mail |...
00:00 - BALLET STAMINA workout explanation
02:54 - workout itself
In this workout we’re going to do my favorite exercises that are quite helpful in ball...