Сатья. Как давать деньги жене?
Деньги жене? Как правильно, а главное сколько нужно выделять денег жене? Что делать, если ей все время мало и нужно еще? ...
This is a complete lecture covering many counting methods topics. We begin with the Fundamental Counting Principle and Factorials. Then we discuss the...
Apple I (также Apple-1) — ранний персональный компьютер, первый компьютер Apple Computer, возможно, первый персональный компьютер, продававшийся в полно...
Простая схема дохода (14+)?
Все про неё знают, но никто не пользуется ???
Простая схема:
1. Заказываем бесплатную карту тут: vk.cc/c4Iwar
2. Получаем...
Проект о трейдинге, YouTrendClub — это торговля по сигналам на ММВБ, формирование торговых систем и консультации. Быстрый старт и развитие в сфере трейд...
Хочу показать вам, как быстро и просто с фотографии лица убрать прыщи (акне), используя два приложения на смартфоне (Андроид). В данном случае речь идет...
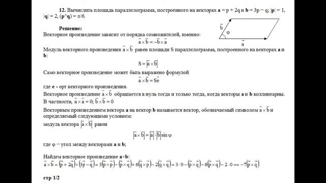
Решение задания на тему Векторы и действия над векторами. Векторное произведение векторов.
Пример решения, вычислить площадь параллелограмма, построенно...
Как я привлекаю клиентов и предлагаю услуги через бесплатные объявления на Юле. Бесплатные объявления на Юле помогут быстро найти свою целевую аудиторию...
► How to fix Gas Fireplace Guide: https://www.remodelingcalculator.org/fix-no-flame-gas-fireplace/
► Learn how to fix Gas Fireplace no flame - testing T...
Привет, друг!
Тема сегодняшнего видеоролика «Какую колоду выбрать для кардистри?» В общем и целом я настоятельно рекомендую к покупке колоду Tally-Ho "C...
Сегодня 8 лет со дня нашей свадьбы. Восемь лет, как я живу в Англии и замужем за англичанином.
В этом видео отвечаю на вопросы подписчиц, размышляю и де...
Какой вопрос - такой ответ. Ты получаешь то, что отдаешь. Все, что ты имеешь сейчас, - это лишь то, о чем ты думал раньше. Думая о чем-либо, ты посылаеш...