Обзор моих гортензий после сильнейшего ливня
Август 5, 2022 год
Подписка на канал
https://youtube.com/c/%D0%9C%D0%9E%D0%99%D0%90%D0%9B%D0%AC%D0%9F%D...
? Томат Сибирские бананы, Сибирский Сад (20 семян)
? Сейчас в Усадьба-Семена СКИДКА на все томаты сибирской селекции?
❗️Сибирские бананы из обзора стои...
??ШАР - Школа Астрис Рукоделие?Очень скоро ШАР запускается в обновленном формате!Не пропустите - вся информация будет на нашем канале!?✂️ШАР в ФБ: https...
Детали, которые должны работать в паре можно сделать по отдельности и "спарить" в процессе. С электроэрозией можно из одной детали сделать две, сэкономи...
Делаем Уф лампу своими руками для засветки фоторезиста или для сушки гель лака,подойдет для девушек которые занимаются ногтями.Как сделать уф лампу свои...
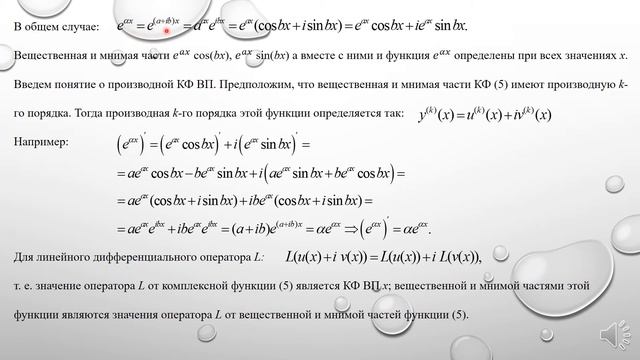
Дифференциальные и разностные уравнения. Л. 5. Линейные ДИФФЕРЕНЦИАЛЬНЫЕ уравнения I. Однородные и неоднородные линейные ДУ n-го порядка
. Л. Н.А. Хохлов
Дачный летний декор включает в себя множество разных направлений и идей. Дачный декор может включать в себя озеленение, сада и окрестностей, зданий и д...
Бюджетный ремонт квартиры. Обзор ремонта квартиры
Ремонт квартир в Москве и Московской области
Строительная компания Резиденция
www.rez-stroy.ru
Оставь...
ППУ на всегда. Минплита - для продажи. Если вкратце.
Ваш человек в мире напыляемых пенополиуретановых утеплителей и гидроизоляции.
25 лет в строительс...